地址:北京市海淀区学院路30号
邮编:100083
教改项目及论文
省部级及以上教改项目清单
项目名称 |
项目来源 |
立项时间 |
传热传质学MOOC教学资源的开发与建设 |
教育部高等学校能源动力类专业教育教学改革研究重点项目 |
2016 |
计算机仿真技术在《传热传质学》可视化、实践教学中的应用 |
教育部高等学校能源动力类专业教育教学改革研究项目 |
2016 |
传热传质学MOOC教学资源的开发与建设 |
北京市人才培养共建项目 |
2017 |
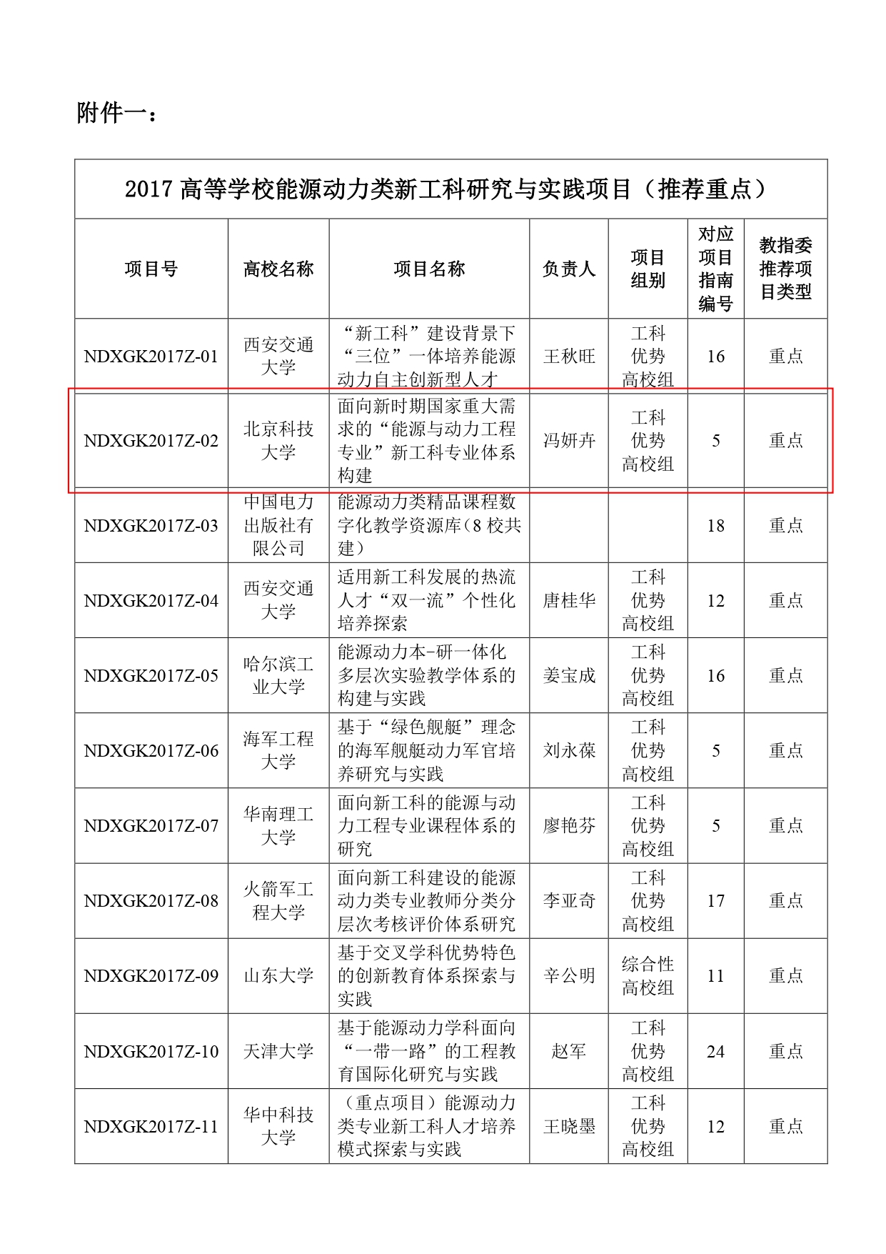
面向新时期国家重大需求的“能源与动力工程专业”新工科专业体系构建 |
教育部高等学校能源动力类新工科研究与实践重点项目 |
2017 |
传热传质学(双语) |
北京高校“优质本科课程”重点项目 |
2019 |
聚焦节能环保的“大系统”观人才培养模式改革 |
北京高等教育“本科教学改革创新项目” |
2019 |
能源革命和“双碳”目标背景下能源与动力工程专业人才培养的多维度改革 |
高等学校能源动力类教学研究与实践项目重点项目 |
2022 |
能源与动力工程专业热工基础课程群的课程思政体系构建 |
高等学校能源动力类教学研究与实践项目 |
2022 |
聚焦科学精神培养的传热传质领域知识演进脉络导图编撰 |
高等学校能源动力类教学研究与实践项目 |
2022 |
热工学课程学研用协同育人教学模式探索 |
高等学校能源动力类教学研究与实践项目 |
2022 |
课程思政视角下传热传质领域知识演进脉络导图 |
高等学校能源动力类教学研究与实践项目 |
2024 |













校级教改项目项目清单
项目名称 |
项目来源 |
立项时间 |
热工学 |
北京科技大学第三批“课程思政特色示范课程”建设项目 |
2021 |
构建“大系统”观的能源环保领域专业人才培养模式与实践 |
北京科技大学教改重大项目 |
2019 |
能源与动力工程专业实践环节教学质量保障研究与实践 |
北京科技大学教育教学改革与研究重点项目 |
2018 |
面向新时期国家重大需求的“能源与动力工程专业”新工科专业体系构建 |
北京科技大学教改重点项目 |
2017 |
《工程流体力学》“微课—参与式”教学模式探索及实践 |
北京科技大学教育教学改革与研究面上项目 |
2018 |
机械专业热工学课程产学研用协同育人教学模式探索 |
北京科技大学教育教学改革与研究面上项目 |
2018 |
“新工科”背景下《传热传质学》幕课教学、课堂教学协同互促实践研究 |
北京科技大学教育教学改革与研究面上项目 |
2018 |
空气调节 |
北京科技大学第七批研究型教学示范课程建设项目 |
2017 |
工程流体力学 |
北京科技大学首批“课程思政特色示范课程”建设项目 |
2020 |
新能源概论(全英文) |
北京科技大学第四批“课程思政特色示范课程”建设项目 |
2022 |
工程燃烧学 |
北京科技大学第四批“课程思政特色示范课程”建设项目 |
2022 |
工程流体力学(环境专业) |
北京科技大学第四批“课程思政特色示范课程”建设项目 |
2022 |








教改论文
序号 |
论文信息 |
1 |
豆瑞锋,冯妍卉*,张欣欣,温治.《传热传质学》课程中培养学生创新思维的实践,高等工程教育研究,2017,(增刊):154-157. |
2 |
豆瑞锋,冯妍卉,温治,张欣欣.计算机仿真技术在传热传质学可视化及实践教学中的应用,高等工程教育研究,2019,增刊I:187-191. |
3 |
王静静,冯妍卉,夏德宏. 创新创业型人才培养背景下能源动力类专业教学改革. 中国冶金教育,2019,190(1):60-63. |
4 |
邱琳, 陈文璨, 冯妍卉, 尹少武, 张欣欣. 机械专业热工学课程产学研用协同育人模式的探索. 高等工程教育研究, 2019, 增刊I:276-279. |
5 |
王静静.基于新媒体平台的高校学生评教工作创新探索与思考.教育教学论坛,2019,(16):125-127. |
6 |
尹少武,冯妍卉,姜泽毅,童莉葛,夏德宏,王立. 能源与动力工程专业创新实践型人才培养模式探究,高等工程教育研究,2019,(增刊):182-184. |
7 |
王静静,冯妍卉,夏德宏,尹少武.能源动力类专业大系统观人才培养模式,中国冶金教育,2020,(02):42-45. |
8 |
尹少武,冯妍卉,王静静,姜泽毅,任玲. 以学生为中心开展线上教学——北京科技大学能源与动力工程专业在线教学情况分析与总结. 2020年首届全国新基建相关教育教学研讨会,中国北京,2020.08.22. |
9 |
罗春欢,任玲,郭美荣,周文宁,高婷. 工程流体力学“微课—参与式”教学模式探索及实践. 力学与实践,2020,42(1):97-102. |
10 |
王静静,冯妍卉,夏德宏. 疫情防控背景下的高校在线教学,中国冶金教育,2020,(05):42-44. |
11 |
夏德宏,蒋滨繁. 能源与人类社会,金属世界,2020(05): 0-73. |
12 |
侴爱辉,郭美荣,冯妍卉,夏德宏. 立体化创新性实验教学体系的构建,中国现代教育装备,2020(15):29-30+36. |
13 |
童莉葛,高婷,尹少武,刘传平,王立.“空气调节”探究型教学实践. 制冷与空调,2021年,21(11): 7-10. |
14 |
周文宁,罗春欢,尹少武,豆瑞锋,刘训良. 新工科背景下工程流体力学课程教学改革探索与实践[C]. 全国能源动力类专业教学改革研讨会论文集,中国电力出版社,2022年11月4日-6日. |
15 |
童莉葛,高婷,尹少武,刘传平,王立. 探究性教学在“空气调节”专选课程中的实践[C]. 全国能源动力类专业教学改革研讨会论文集,中国电力出版社,2022年11月4日-6日. |
16 |
尹少武,冯妍卉,童莉葛,罗春欢,豆瑞锋,王静静. 能源革命背景下能源与动力工程专业人才培养模式探究与实践[C]. 全国能源动力类专业教学改革研讨会论文集,中国电力出版社,2022年11月4日-6日. |
17 |
豆瑞锋,刘训良,温治,冯妍卉. “热过程模拟软件实训”课程培养学生实践能力的案例分析[C]. 全国能源动力类专业教学改革研讨会论文集,中国电力出版社,2022年11月4日-6日. |
18 |
赵志南,苏福永. 研究型教学在传统工科专业课程教学中的探索[C]. 全国能源动力类专业教学改革研讨会论文集,中国电力出版社,2022年11月4日-6日. |
19 |
邱琳,尹少武,冯妍卉. 面向国际化教学的热工学教育改革探索[C]. 全国能源动力类专业教学改革研讨会论文集,中国电力出版社,2022年11月4日-6日. |
20 |
豆瑞锋,冯妍卉,冯黛丽,侴爱辉. 专业课程中的课程思政—以“传热传质学”为例[C]. 全国能源动力类专业教学改革研讨会论文集,中国电力出版社,2022年11月4日-6日. |
21 |
董春阳,尹少武,冯妍卉,童莉葛,罗春欢,豆瑞锋,王静静. 能源革命背景下能源与动力工程专业人才培养模式探究与实践[J]. 高等工程教育研究,2023(S1). |
22 |
尹少武,冯妍卉,童莉葛,罗春欢,豆瑞锋,王静静. 能源与动力工程专业实践环节内容拓展与效果提升探究与实践[J]. 高等工程教育研究,2023(S1). |
23 |
张欣茹*,姜泽毅,蒋滨繁,包成,张欣欣. 面向新工科建设“五维并举”的《能量转换与利用》课程教学设计、创新与实践[J]. 高等工程教育研究,2023(S1). |
24 |
玄伟伟,罗春欢,任玲,夏德宏. 工程认证背景下《工程流体力学》案例型教学探索[J]. 高等工程教育研究,2023(S1). |




















![]()









地址:北京市海淀区学院路30号
邮编:100083