国际培养

(1)政府友谊奖2024年



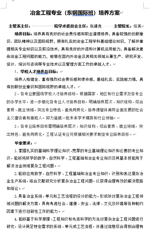
(2)本科国际学生培养方案-冶金工程(东钢国际班)-202406





 

(3)学院领导率团赴日本东北大学交流-北京科技大学新闻网



 

 

(4)冶金学院学生赴韩国浦项科技大学进行学术交流-北京科技大学新闻网



  

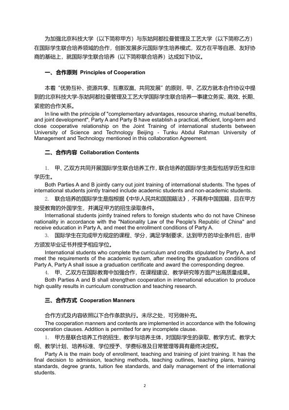
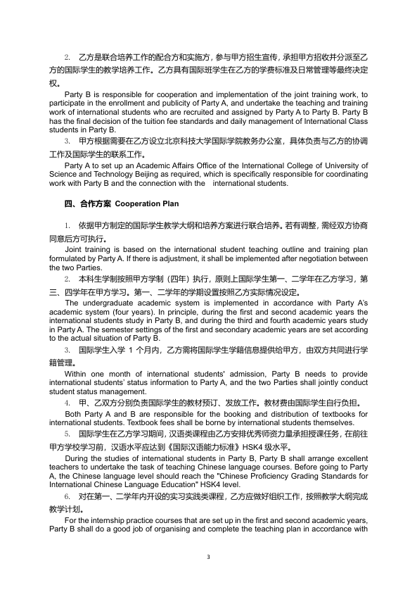
(5)曼理工双方协议:国际学生联合培养项目协议









 

地址:北京市海淀区学院路30号

邮编:100083

版权所有©2025北京科技大学      建设与技术支持:信息化建设与管理办公室     京公网安备:110402430062京ICP备:13030111号-1