地址:北京市海淀区学院路30号
邮编:100083
双导师制教学实施情况
校企共同进行需求调研,项目组织学校教授、企业专家和项目设 计专家,经综合分析共同制定能够解决企业生产实际问题、具备创能 意识和创新能力独特的教学模式,并组织学习。
(一)走访调研情况(部分)
(三)课堂教学效果评价(样本)
(五)学习简报(以河钢班为例)
(六)实践教学(部分)
(七)培训手册(样本)
(八)教学管理规章制度
二、合作协议及项目实施情况材料
学校加强顶层设计,将继续教育纳入学校人才培养体系,建立具有北科大特色的“服务型继续教育体系”。校企建立密切合作,5年累计与首钢、河钢、宝武等65家钢铁企业签署战略合作协议。
![]()
深入企业,以解决企业级复杂工程问题为导向,钢铁行业卓越工程师跨学科创新能力人才培养模式在鞍钢集团、首钢集团、河钢集团、马钢集团、包钢集团、酒钢集团、中天钢铁等大型钢铁公司实施。

学校去马钢集团调研
(二)课堂教学研讨(以河钢集团为例)

河钢集团交叉融合型创新人才研修班课堂教学

河钢集团交叉融合型创新人才研修班研讨
(三)课堂教学效果评价(样本)


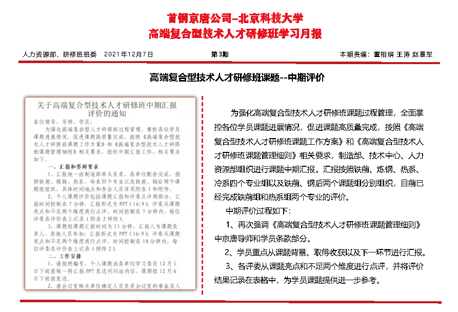
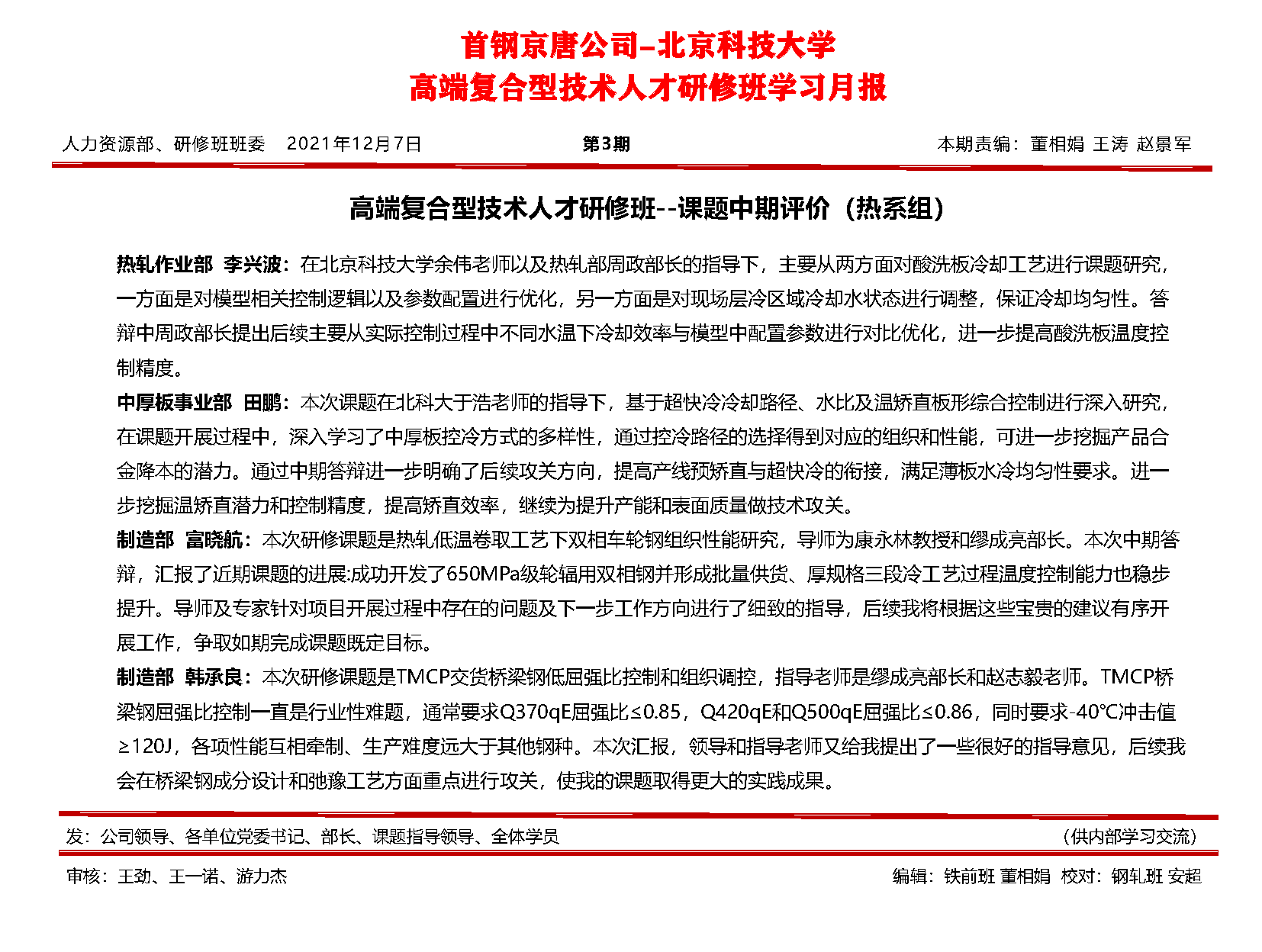
(四)课题研究(以首钢京唐为例)








(五)学习简报(以河钢班为例)


(六)实践教学(部分)

河钢集团交叉融合型研修班学员到中国共产党党史馆学习

首钢京唐公司-北京科技大学高端复合型技术人才研修班(第三期) 学员赴北京现代工厂现场研修学习

首钢京唐公司-北京科技大学高端复合型技术人才研修班(第三期)学员参观新技术材料国家重点实验室

包钢股份-北京科技大学高端复合型技术人才研修班(第一期)赴首钢京唐等企业现场实践性研修学习

首钢京唐公司-北京科技大学高端复合型技术人才研修班(第二期)赴西门子等企业现场研修学习
(七)培训手册(样本)


(八)教学管理规章制度










(二)钢铁企业签署的合作协议(部分)



(二)合作协议实施人才培训项目(部分)
学校将聚焦钢铁产业创新发展、绿色低碳发展,持续推进“百企万人”计划,与首钢京唐、河钢等企业携手,为钢铁行业转型升级贡献力量。并鼓励学员们“炼”钢铁意志,“铸”校训精神,“锻”钢筋铁骨,成为推动钢铁行业高质量发展的中坚力量。
北京科技大学与首钢集团京唐公司在战略协议基础上,校企双方围绕企业实际难题开展人才培养合作,采取“双导师制”强化指导。通过开题报告、定期交流及督导汇报等管理举措,确保课题质量。合作旨在培养钢铁技术复合型创新人才,推动产学研结合与科技创新,共同促进钢铁行业发展。每年一期,目前已开展四期。

北京科技大学与鞍钢集团凌钢公司在战略协议基础上,分冶金设备、冶金自动化、炼铁、轧钢四个方向开设高端复合型技术人才研修班,目前已开展2期。

凌源钢铁集团高端复合型技术人才研修班首期学员合影
北京科技大学与河钢集团签订校企战略合作协议。围绕河钢技术创新能力提升和交叉融合创新型技术人才培养目标制定了色研修方案,选派50余位校内外高水平专家,涵盖前沿技术、智能制造、低碳环保等53门高水平前沿课程。并组织学校15名指导教师,在一年中将紧密联系生产实际,指导学员开展技术课题研究。

河钢集团第一期交叉融合型人才研修班学员合影
北京科技大学与酒钢集团在战略协议基础上,按照矿物加工、冶金工程、机械制造及其自动化、电气工程及其自动化、材料成型及控制、企业管理等六个专业领域进行高层次人才培养。

酒钢集团高层次人才课程研修班开班式
北京科技大学与马钢集团在战略协议基础上,包括冶金工程、材料科学与工程、机械工程、工商管理四个专业培养高层次人才。按照“进校不离岗”教学方式,由北京科技大学选派教师利用周末时间来马钢授课,采用课堂教学、网络自学、交流研讨、课题研究等多元化培训方式开展系统教学,使学员做到学习、工作两不误。

北京科技大学与中天钢铁集团在战略协议基础上,分为生产工艺班、设备管理班、企业管理班3个专业进行人才培养,从2023年9月持续至2024年5月,以解决生产实践和企业管理中存在的问题为导向,以能力提升为主线,开展课程讲授、问题研究、结业答辩等多元培训,培养复合型管理、技术人才队伍。

地址:北京市海淀区学院路30号
邮编:100083